Case Study

FEMA Wildlife Response and Rescue

California Air National Guard with the 129th Rescue Wing continue to conduct water rescue operations in Vidor, Texas, Aug. 31, 2017, in the wake of Hurricane Harvey.
A small deer returns on one of many rescue vehicles after being saved from the flood waters in Kingwood, Texas
Tropical Storm Harvey continues along the Gulf Coast
The animal rescue league takes care of a lizard that was found in mud in a house damaged by Hurricane Katrina. New Orleans, LA, September 18, 2005

Image Credits

Top Left: California Air National Guard with the 129th Rescue Wing continue to conduct water rescue operations in Vidor, Texas, Aug. 31, 2017, in the wake of Hurricane Harvey. U.S. Army National Guard photo by Staff Sgt. Balinda O’Neal Dresel

Top Right: A small deer returns on one of many rescue vehicles after being saved from the flood waters of hurricane Harvey in Kingwood, Texas. Chris Grabo

Bottom Left: Tropical Storm Harvey continues along the Gulf Coast. NASA astronaut Randy Bresnik took this photo of the storm Aug. 28 from the orbiting laboratory. NASA

Bottom Right: The animal rescue league takes care of a lizard that was found in mud in a house damaged by Hurricane Katrina. New Orleans, LA, September 18, 2005. Jocelyn Augustino/FEMA National Archives

The Challenge

To create a disaster emergency response application geared towards managing displaced wildlife during natural disasters.

The Brief

When a category 4 Hurricane Harvey hit Texas on August 25, 2017, it became the country’s first major hurricane since Wilma hit Florida in October 2005. It was the first major hurricane for Texas since 1970. Causing about $125 billion in damage, Harvey ranks as the second-most costly hurricane to hit the U.S. mainland since 1900.

Over 130,000 homes were damaged or completely lost in the flooding. Wildlife, such as alligators, were being found in backyard pools. The Harris county animal system was completely overwhelmed and needed outside assistance from other cities, as well as other states. For those finding alligators in their backyard, there was no clue who or how to get help for removing these dangerous creatures.

Details

Client

Federal Emergency Management Agency (FEMA), Conceptual Student Project

Team

  • Ali Alamshahi - UX Designer
  • Micheal Kwok - UX Designer
  • Jodi MacPherson - Project Manager, UX Research
  • Sadaf Motevali - UX Research

Tools

Figma, Miro, Google Docs, Zoom, Slack, Adobe Creative Suite, Pen and Paper

Duration

Two week sprint

Process

Discovery

  • User Interviews
  • Comparative Analysis
  • Usability Testing

Design

  • User Flow
  • Information Architecture
  • Hand Sketches
  • Wireframes
  • Usability Testing

Define

  • Affinity Mapping
  • Problem Statement
  • Persona
  • HMW Questions
  • Solution Statement

Delivery

  • Interactive Prototype
  • Usability Testing
  • Evaluation and Feedback

Discovery

To understand the challenges that our users faced, we started by taking a look at the data on hurricane Harvey and its impact on wildlife through government websites, news agencies, and organizations. We also conducted a dozen interviews with residents, volunteers, first responders, vets, and wildlife shelter staff.

Affinity diagramming helped us to distill our observations into 10 distinct clusters.

Affinity diagram

Affinity diagramming helped us break down the observations into 10 distinct clusters.

Key Findings

Effects of hurricanes on wildlife: implications and strategies for management

  1. Hurricanes affect all life forms in the impact zone, some more than others
  2. Habitat loss and flooding lead to critters turning to local homes and structures for shelter
  3. Deceased wildlife causes widespread contamination and potential infection
  4. Animal rescue/removal often requires professional skills to ensure safety

The overwhelming number of calls

  1. The volume of calls is just too high to handle well
  2. Resources are limited
  3. Prioritizing wildlife reports and assigning them to proper organizations or rescue teams can be frustrating

Organizations play different roles (TX Wildlife and Rescue, Houston SPCA, etc.)

  1. Organizations access to different areas was limited due to the disaster
  2. Organizations often handle different animals and their rescue or extraction methods vary
  3. They struggle with communicating with each other

Leveraging Volunteers

  1. Small communities such as churches, schools, and neighbors created volunteer teams
  2. The outpouring of support, but there is no clear way on how to utilize them
  3. There is no unified system to share knowledge or educate them

Define

We identified three personas and their frustrations; the affected resident, the emergency dispatching team, and volunteers.

Through user interviews, we understood that the main challenge for residents dealing with wildlife was the lack of a unified system to report their situation and receive the attention they needed. We examined many comparable systems such as 911, insurance claim systems, wildlife observation community apps, and disaster response networks. This helped us identify the properties of a reporting and record management system.

Problem Statement

Jim, a resident, needs a wildlife reporting system to find instructions or request help because he has encountered displaced wildlife.

User Persona

After collecting our user data during our user interviews and online stories, we synthesize that data to create our personas which bring the common needs and frustrations of users to the forefront.

Jim represents the Affected Resident who has encountered unwanted wildlife in his home due to a natural disaster. He is an average person and may not have any idea what to do with this wildlife.

User persona

Jim represents the Affected Resident who has encountered unwanted wildlife in his home. Credits: Stock photo by Christian Lunde on Unsplash

Solution

Create an online application (both web and mobile) for residents where they can quickly report a displaced wildlife emergency during a disaster based on wildlife type, urgency, and location or by request pickup/removal after a disaster.

Design

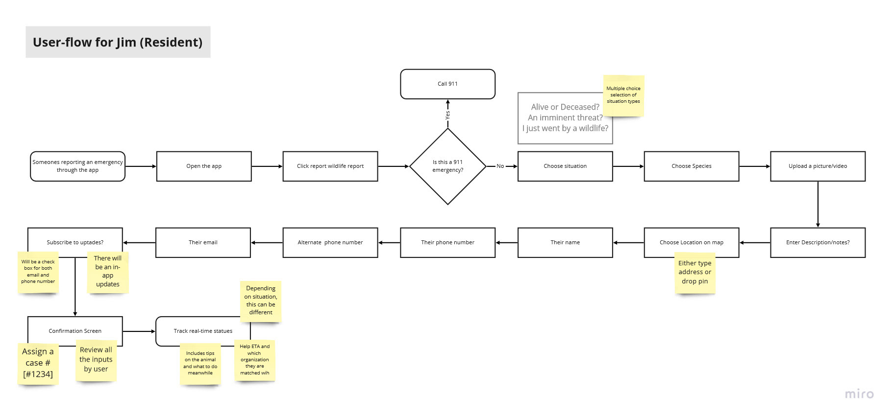
We started with individually drafting some hand-drawn sketches. We discussed the features we each envisioned and we generated a user-flow. Our goal was to make the flow as intuitive as possible while collecting actionable data for dispatchers and responding teams.

For the design, we took a mobile-first approach. Our initial wireframes reflected the user-flow we surfaced earlier and then we tested our wireframes with users.

Our usability testing uncovered some pain points that we needed to address, and also some UI elements that needed further tweaking and improvement. Overall, users were able to complete all tasks. They reported that the flow was clear and intuitive to them and that they can’t think of anything that would be missing.

User flow for Jim (affected resident)

Initial wireframes

Initial wireframes

Usability testing insights

  1. Suggesting commonly reported species can ease the process
  2. Taking a picture or video of wildlife can be either impossible or dangerous
  3. Visual confirmation of the wildlife can be useful in some cases and some cases it's just an unnecessary step
  4. Depending on the dangerousness level of wildlife some alerts should be displayed
  5. Some find the process lengthy
  6. There was some confusion with some UI elements and navigation

Delivery

We used Figma to mock up a high-fidelity clickable prototype.

High-fidelity prototype

High-fidelity prototype

Prototype demo

Scenario: Imagine you are returning to your home, but there is an alligator in the backyard pool.

Task: Report the displaced wildlife to FEMA

View the Prototype

Evaluation and Feedback

Our participants were able to complete the usability testing tasks on their own.

Next steps and recommendations

I was happy with the process and the results of this project. In the research study, we discovered personas and some recommendations for the future of this product.

For wildlife organizations (including dispatch and first responders)

  1. Deliver the most important information needed during a hurricane for these organizations (location and situation) with real-time updates
  2. Potentially creating a dispatch and help system so more organizations can jump in the opportunity to help and track through one unified system

Additional considerations for volunteer assistance

  1. Leveraging and training volunteers to support call intake